14 年
手机商铺
技术资料/正文
325 人阅读发布时间:2025-03-14 10:02
细胞器标志物抗体是细胞生物学中常用的研究工具。靶向特定的抗体有助于了解蛋白的亚细胞定位以及探究其生物功能,也可以在细胞器分离提取物的蛋白质印迹分析中用作阳性对照。
过氧化物酶体(Peroxisome)是一种广泛存在于真核生物细胞中的细胞器,由单层磷脂膜包裹,直径约为0.2~1.0 μm,通常呈球形。它含有多种酶,包括利用氧分子产生过氧化氢(H₂O₂)的氧化酶和降解H₂O₂的过氧化氢酶。这些酶共同作用,使过氧化物酶体在细胞代谢和氧化还原平衡中发挥关键作用。过氧化物酶体在真核生物的各类细胞中普遍存在,尤其在肝细胞和肾细胞中数量特别多,Peroxisome在解毒作用、氧浓度调节,脂肪酸的氧化和含氮物质的代谢中起重要作用,除此之外在氧化还原、脂质、炎症通路调控中也发挥着关键作用。
D-氨基酸氧化酶(D-Amino Acid Oxidase, DAO)是一种含有黄素腺嘌呤二核苷酸(FAD)的氧化还原酶,主要通过氧化脱氢作用代谢中性和极性D-氨基酸,生成α-酮酸、氨和过氧化氢(H₂O₂)作为副产物。DAO在代谢、氧化应激调节、神经系统功能维持以及细胞衰老中发挥多方面的作用。

图1 DAO抗体蛋白质印迹分析结果示意图
(货号:K108235P)
过氧化氢酶(Catalase, CAT)是一种四聚体酶,由四个相同的亚基组成,每个亚基包含四个不同的结构域和一个血红素基团。作为过氧化物酶体的标志酶,CAT在过氧化物酶体中含量丰富,约占其酶总量的40%。其主要功能是将过氧化氢(H₂O₂)分解为水和氧,从而保护细胞免受氧化损伤。CAT在细胞代谢和氧化还原平衡中的重要作用使其成为生物系统中重要的酶。

图2 CAT抗体免疫组化结果示意图
(货号:K106726P)
过氧化物酶体生物发生因子3(Peroxisomal biogenesis factor 3, PEX3)是一种分子量约为42kDa的过氧化物酶体膜整合蛋白,其结构包含两个潜在的跨膜结构域。PEX3的N端面向过氧化物酶体腔内,而C端则暴露于细胞质中。作为过氧化物酶体膜形成的关键蛋白,PEX3在过氧化物酶体的生物发生、成熟和功能调节、细胞代谢和应激反应中发挥着重要作用。

图3 PEX3抗体蛋白质印迹分析结果示意图
(货号:K115450P)
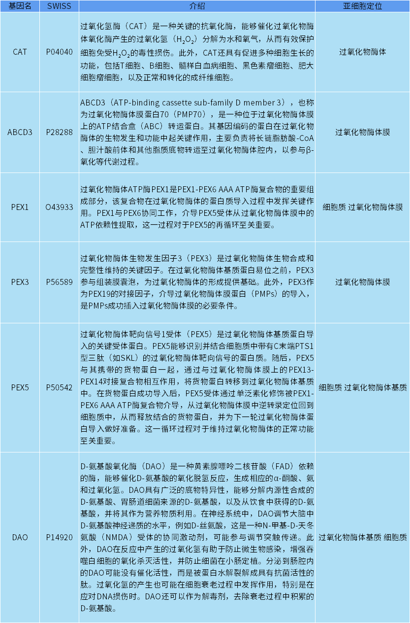
已有一些蛋白被鉴定可用作过氧化物酶体标志物(见表1)
表1 过氧化物酶体标志物

相关产品
