14 年
手机商铺
公司新闻/正文
1679 人阅读发布时间:2019-11-12 14:12
迄今为止,肿瘤作为世界范围内人类死亡的主要原因仍旧无法得到彻底的解决。许多科学家和研究人员在开发新型的肿瘤诊断与治疗方面做出了很多努力与尝试。光动力学治疗(photodynamic therapy,PDT)是一种对正常组织侵袭性很小的肿瘤治疗模式;治疗过程中,输送到肿瘤部位的光敏剂会通过定点光照激活,将氧气转化为细胞毒性的活性氧(ROS),从而杀死肿瘤细胞。近些年来,在肿瘤治疗中通过光动力疗法(PDT)产生ROS,从而不可逆地破坏邻近细胞的方式被广泛采用。多肽基于其优异的生物安全性、潜在的生物降解性和多样化的生物功能,在生物医学领域,特别是肿瘤的诊断与治疗,具有强大的体内应用潜力。基于多肽的新型生物材料同时继承了多肽和传统生物材料的优点,在开发并设计高效的肿瘤诊断治疗策略中发挥着重要的作用。
2019年10月3日,武汉大学化学与分子科学学院生物医用高分子材料教育部重点实验室张先正教授课题组设计了一种蛋白法尼斯基转移酶(PFTase)驱动的质膜(plasma membrane PM)靶向嵌合肽PCPK,用于质膜靶向光动力治疗(PM-PDT),并通过诱导肿瘤细胞质膜损伤及其损伤相关分子模式(DAMPs)的快速释放而增强免疫治疗。与检查点阻断剂anti-PD-1配合后,对转移性肿瘤具有抑制作用。这种高效的PM-PDT策略通过诱导PM高效损伤及DAMPs的快速释放能激活强大的抗肿瘤免疫响应,并引发抗肿瘤免疫反应,在免疫治疗领域具有重要意义。该研究成果已发表在ACS Nano杂志,IF=13.903。博士生张驰、博士生高凡为共同第一作者,张先正教授为该文章的通讯作者。


题目:
Enzyme-Driven Membrane-Targeted Chimeric Peptide for Enhanced Tumor Photodynamic Immunotherapy
期刊:ACS Nano
影响因子:13.903
PMID:31566945
作者:武汉大学博士生张驰、博士生高凡为共同第一作者
作者单位:武汉大学
索莱宝合作产品:
|
产品名称 |
产品货号 |
|
Mouse IL-6 ELISA Kit |
SEKM-0007 |

本文研究人员设计了一种蛋白法尼斯基转移酶(PFTase)驱动的质膜(plasma membrane PM)靶向嵌合肽PCPK(PpIX-C6-PEG8-kkkkk-sktkc-OMe),用于质膜靶向光动力治疗(PM-PDT),并通过诱导肿瘤细胞质膜损伤及其损伤相关分子模式的快速释放(DAMPs)而增强免疫治疗。PCPK的质膜靶向能力源自细胞的K-Ras信号传导,该信号通路通过PFTase驱使相应的蛋白驱动到质膜。与光敏剂原卟啉IX(PpIX)结合,PCPK可以产生有细胞毒性的活性氧(ROS),从而使膜相关蛋白失活,引发脂质过氧化,并在光照射下以极低浓度(1μM)破坏质膜。特定的质膜损伤进一步诱导了DAMPs的快速释放,导致抗肿瘤免疫反应比常规细胞质定位的光动力疗法更强。当与程序性细胞死亡受体1阻断疗法联合使用时,这种免疫刺激的质膜靶向光动力治疗(PM-PDT)还表现出对远处转移性肿瘤的抑制作用。通过体外和体内实验发现PCPK介导的PM-PDT较PCPK-SR介导的CP-PDT具有明显的抗肿瘤作用。更重要的是,免疫分析进一步证实,PCPK介导的PM-PDT会导致DAMPs的快速释放,导致比CP-PDT更强的免疫反应。这种高效的PM-PDT策略通过诱导PM高效损伤及DAMPs的快速释放能激活强大的抗肿瘤免疫响应,并引发抗肿瘤免疫反应,在免疫治疗领域具有重要意义。

靶向细胞膜(PM)的PDT(PM-PDT)结合PD-1检查点阻断疗法根除原发肿瘤并抑制远端肿瘤的示意图

1、PCPK和PCPK-SR纳米颗粒的表征及体外ROS生成
PCPK和PCPK-SR在水溶液中通过静电和疏水/亲水作用自组装成纳米粒子(图1A,B)。透射电子显微镜(TEM,图1C,D)显示PCPK和PCPK-SR纳米粒子的粒径分别为29.0 ± 3.8 nm和15.8 ± 4.3 nm,动态光散射(DLS)分析进一步证明了PCPK和PCPK-SR纳米粒子的均匀粒径分布(图1E,F)。TEM图像和DLS分析的结果均表明PCPK和PCPK-SR纳米颗粒具有良好的分散性和均一的粒径。如图1G所示,由于自组装纳米结构π-π相互作用的存在,表明PCPK和PCPK-SR形成PpIX二聚体。而PpIX的引入赋予PCPK和PCPK-SR在光照下产生活性氧ROS的能力。本文利用ROS荧光指示剂DCFH-DA进行ROS检测。图1G显示PCPK和PCPK-SR的荧光强度均随着照射时间的延长而增加,并且两者表现出相同的ROS生成能力。随后又通过激光共聚焦扫描显微镜(CLSM)在细胞水平检测到ROS的生成。如图1I所示,在没有光照射的情况下,在PCPK和PCPK-SR组中均检测不到绿色荧光。两组的强烈绿色荧光表明光照射下,PCPK和PCPK-SR在细胞水平上都有ROS生成能力。
TEM图像和DLS分析的结果均表明PCPK和PCPK-SR纳米颗粒具有良好的分散性和均一的粒径。PpIX的引入赋予PCPK和PCPK-SR在光照下产生活性氧ROS的能力,PCPK和PCPK-SR在细胞水平上都可以产生ROS。

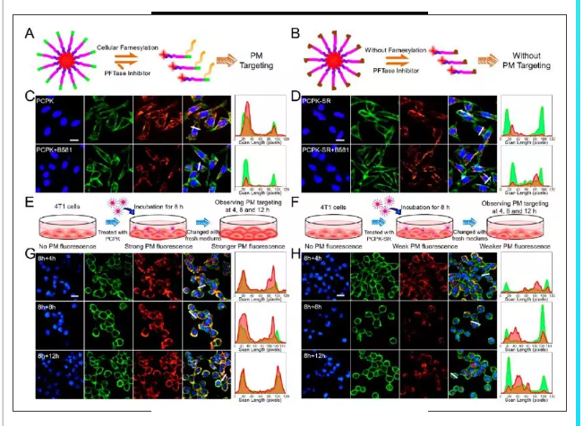
2、研究PCPK和PCPK-SR的细胞PM靶向效果和滞留
评估了PCPK的细胞内法尼基化,并通过CLSM研究了4T1细胞的PM靶向能力(图2A)。作为对照,屏蔽PCPK的巯基以阻止其法尼基化能力,并进一步研究了PCPK-SR的PM靶向能力(图2B)。在与PCPK和PCPK-SR孵育6小时后,我们利用商业化的细胞PM追踪剂(CellMask绿色质膜染色剂)标记细胞PM,并通过CLSM观察了材料和细胞PM的共定位。如图2C,D所示,PCPK的大部分红色荧光位于细胞膜(细胞膜为绿色荧光),而只有一小部分红色荧光在细胞质中被观察到,主要是由于细胞吸收和溶酶体在短时间内被捕获所造成。对于PCPK-SR组,由于阻断了细胞的法尼基化过程,因此在细胞PM处累积的红色荧光可以忽略不计。荧光共定位分析还显示了PCPK的红色荧光与细胞PM跟踪物的绿色荧光之间有明显的重叠,表明PCPK的PM靶向作用。然后用CLSM观察4T1细胞与PCPK 或PCPK-SR分别在不同时间间隔(4、8、12 h)孵育后的荧光(图2E,F)。图2G显示培养时间延长,细胞膜上红色荧光增强,这是由于正在进行的PCPK介导的细胞内法尼基化和连续的细胞膜靶向作用所致。另外,PCPK-SR在细胞膜上的红色荧光逐渐减弱,并随时间逐渐消失(图2H)。根据结果我们推测,静电相互作用首先介导了PCPK-SR对PM的靶向作用,然后由于PCPK-SR的吸收和排泄,PM靶向作用逐渐减弱和消失。
荧光共定位分析显示了PCPK的PM靶向作用。细胞内的法尼基化可以驱动K-Ras衍生的嵌合肽PCPK靶向作用细胞PM。静电相互作用首先介导了PCPK-SR对PM的靶向作用,然后由于PCPK-SR的吸收和排泄,PM靶向作用逐渐减弱和消失。

3、体外细胞毒性和PM-PDT的疗效及PM-PDT介导的细胞死亡机制
PM-PDT在细胞水平上表现出良好的治疗效果。如图3A所示,在660nm光照射(30mW/cm 2,60s)下,PCPK显示出比PCPK-SR更高的细胞毒性。而光照下的PCPK显示MDA浓度比不光照的组高6倍,表明脂质过氧化(图3B)。如图3C所示,在没有光照射的情况下,PCPK和PCPK-SR组中的强绿色荧光表明PCPK和PCPK-SR的细胞毒性可忽略不计。但由于PM-PDT引起的细胞快速死亡,用PCPK光照射处理的4T1细胞显示出明显的红色荧光和少量绿色荧光。这些结果表明PCPK可以通过PM-PDT破坏细胞PM并诱导快速细胞死亡。如图3D表明 PCPK可介导细胞PM-PDT引起PM的破坏,而CP-PDT不足以引起细胞膜的破坏。将PI用作CLSM观察的指标显示光照射的PCPK组细胞PM也被破坏(图3E)。通过凋亡和坏死分析研究PM-PDT对细胞的死亡机制。图3F可以看出,PCPK-SR组一旦受到660 nm的光照射,CP-PDT就可导致早期细胞凋亡。同时,与PCPK孵育的4T1细胞在光照射后细胞明显坏死。如上所述,PCPK具有强大的细胞PM靶向能力,而PM-PDT可以有效破坏细胞PM的完整性。因此,事实证明,PCPK介导的PM-PDT通过破坏细胞PM而引发细胞坏死。
PCPK可以通过PM-PDT破坏细胞PM并诱导快速细胞死亡。PCPK具有强大的细胞PM靶向能力,而PM-PDT可以有效破坏细胞PM的完整性。因此,事实证明,PCPK介导的PM-PDT通过破坏细胞PM而引发细胞坏死。

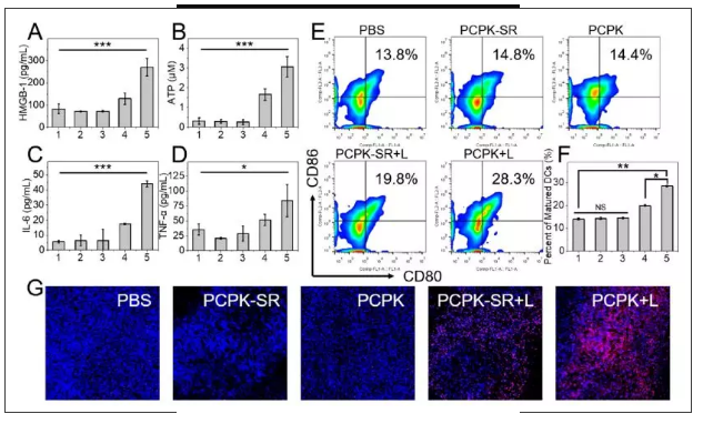
4、免疫功能
PCPK介导的PM-PDT可以选择性破坏细胞PM,并诱导HMGB1和ATP等细胞内容物的快速释放,从而进一步促进抗肿瘤免疫反应。PM-PDT通过诱导DAMP的快速释放而表现出比CP-PDT更好的免疫刺激作用。

据报道,抗肿瘤免疫反应的激活将会伴随着相关细胞因子的产生(如TNF –α、IL-6)和树突状细胞的成熟。本文研究人员通过皮下注射4T1细胞建立了BALB/c小鼠的4T1肿瘤模型,使用不同材料处理小鼠48 h后采集血清样本,并通过ELISA方法检测细胞因子含量,发现PCPK介导的PM-PDT可导致细胞因子的释放高于其他,显示了免疫应答的有效激活。
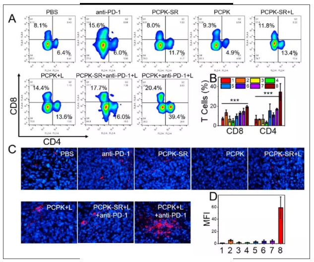
5、联合化疗与免疫治疗的抗肿瘤效果
联合PD-1治疗时,由于高PM-PDT的功效和强大的全身性抗肿瘤免疫反应,PCPK对原发性和远处肿瘤均显示出更强的抗肿瘤作用。

6、流式细胞仪检测远处肿瘤中的肿瘤浸润T淋巴细胞
快速释放的DAMP,与PKPK-SR介导的CP-PDT相比,PCPK介导的PMPDT表现出更高的PDT效率并且可以引发更强的抗肿瘤免疫应答。


本文研究人员通过体外和体内实验发现PCPK介导的PM-PDT较PCPK-SR介导的CP-PDT具有明显的抗肿瘤作用。PCPK介导的PM-PDT会导致DAMPs的快速释放,与检查点阻断剂anti-PD-1配合后,对转移性肿瘤具有抑制作用。这种高效的PM-PDT策略在抗肿瘤的免疫治疗方面具有巨大的应用潜力,在免疫治疗领域具有重要意义。



文章题目:
Microneedle-Assisted Transdermal Delivery of Etanercept for Rheumatoid Arthritis Treatment
PMID:31096705
IF:4.773
杂志名称:
Pharmaceutics
引用产品:
SEKM-0034:Mouse TNF-α ELISA Kit
合作单位:
郑州大学
文章题目:
An anti-inflammatory peptide and brain-derived neurotrophic factor-modified hyaluronan-methylcellulose hydrogel promotes nerve regeneration in rats with spinal cord injury
PMID:30705588
IF:4.47
杂志名称:
International Journal of Nanomedicine
引用产品:
SEKM-0143:Mouse BDNF ELISA Kit
合作单位:
中国人民武装警察部队后勤学院
文章题目:
Antidiabetic effects of water-soluble Korean pine nut protein on type 2 diabetic mice
PMID:31228801
IF:3.7
杂志名称:
biomedicine & pharmacotherapy
引用产品:
SEKM-0141:Mouse Insulin ELISA Kit
合作单位:
哈尔滨工业大学
文章题目:
Hydrogen gas reduces HMGB1 release in lung tissues of septic mice in an Nrf2/HO-1-dependent pathway
PMID:30660872
IF:3.361
杂志名称:
International Immunopharmacology
引用产品:
SEKM-0034:Mouse TNF-α ELISA Kit
SEKM-0007:Mouse IL-6 ELISA Kit
SEKM-0010:Mouse IL-10 ELISA Kit
合作单位:
天津医科大学
文章题目:
Eriodictyol Attenuates Myocardial Ischemia-Reperfusion Injury through the Activation of JAK2
PMID:29441020
IF:3.2
杂志名称:
Frontiers in Physiology
引用产品:
SEKR-0017:Rat CRP ELISA Kit
合作单位:
滨州医学院
文章题目:
Immunomodulatory effects of collagen hydrolysates from yak (Bos grunniens) bone on cyclophosphamide-induced immunosuppression in BALB/c mice
IF:3.19
杂志名称:
Journal of Functional Foods
引用产品:
SEKM-0034:Mouse TNF-α ELISA Kit
SEKM-0007:Mouse IL-6 ELISA Kit
SEKM-0002:Mouse IL-1β ELISA Kit
合作单位:
中国农业大学
文章题目:
iTRAQ-based proteomic analysis explore the influence of hypoxia on the proteome of dental pulp stem cells under 3D culture
PMID:29327447
IF:3.106
杂志名称:
Proteomics
引用产品:
SEKH-0013: Human IL-6 ELISA Kit
合作单位:
重庆医科大学
文章题目:
Resveratrol exhibits an effect on attenuating retina inflammatory condition and damage of diabetic retinopathy via PON1
PMID:30503749
IF:2.998
杂志名称:
Experimental Eye Research
引用产品:
SEKR-0002:Rat IL-1β ELISA Kit
SEKR-0005:Rat IL-6 ELISA Kit
SEKR-0009:Rat TNF-α ELISA Kit
SEKR-0008:Rat IFN-γ ELISA Kit
SEKR-0024:Rat MCP-1 ELISA Kit
合作单位:
西安培华学院
文章题目:
Evaluation and comparison of immunogenicity and cross-protective efficacy of two inactivated cell culture-derived GIIa- and GIIb-genotype porcine epidemic diarrhea virus vaccines in suckling piglets
PMID:30827401
IF:2.791
杂志名称:
Veterinary Microbiology
引用产品:
SEKP-0010:Porcine IFN-γ ELISA Kit
合作单位:
兰州兽医研究所