14 年
手机商铺
公司新闻/正文
2775 人阅读发布时间:2019-11-19 10:57
在肿瘤进展期间,肿瘤微环境(TME)促进肿瘤的侵袭性并防止肿瘤受到外部侵袭。最近,许多学者将注意力集中在TME的调控方法上,以实现更好的抗肿瘤作用。其中包括原位产生O2以减少M2巨噬细胞的极化和肿瘤转移,中和肿瘤pH以敏化化疗以及抑制TME中过表达的酶来限制肿瘤转移等。然而,由于TME的成分不断更新,仍然很难实现彻底的TME逆转。乳酸是TME中最普遍存在的成分,肿瘤细胞的有氧糖酵解不断产生乳酸,以为肿瘤提供能量。有文献报道,乳酸堆积会影响免疫治疗效果,而免疫治疗是近年来最有希望的肿瘤治疗方法。
2019年11月6日,武汉大学化学与分子科学学院副院长、生物医用高分子材料教育部重点实验室主任张先正教授(通讯作者),刘传军教授及其团队提出了一种新颖的胞内/胞外乳酸耗竭策略,构建了一个具有胞内/胞外乳酸耗尽功能的级联催化纳米系统,并将其与免疫检查点封锁ICB治疗结合协同抗肿瘤代谢治疗和免疫治疗。本研究团队所制备的PMLR纳米系统可通过ATP阻断有效抑制肿瘤生长。同时,纳米体系在TME中表现出高效的乳酸耗尽效应,从而激活了天然免疫和原位细胞免疫。重要的是,这种有效的TME调控策略可激活肿瘤局部免疫,大大改善了免疫检查点阻断疗法的治疗效果,并可克服免疫激动剂引起的系统毒性的问题。该研究成果已发表在Advanced Materials 期刊上,IF=25.809。博士研究生高凡和博士研究生唐颖为共同一作者,张先正教授为该文章的通讯作者。


题目:
Intra/Extracellular Lactic Acid Exhaustion for Synergistic Metabolic Therapy and Immunotherapy of Tumors
期刊:Advanced Materials
影响因子:25.809
PMID:31692128
一作者:
博士研究生高凡和博士研究生唐颖为共同一作者
作者单位:武汉大学
索莱宝合作产品:
| 产品名称 |
产品货号 |
| Mouse IFN-γ ELISA KIT |
SEKM-0031 |
| Mouse IL-6 ELISA KIT |
SEKM-0007 |

对于肿瘤免疫治疗,免疫检查点封锁(ICB)治疗已实现了空前的临床益处,因为它可以重新激活自体T细胞杀死肿瘤细胞。但不幸的是,ICB疗法的疗效受到了免疫抑制性TME的限制。因此调节肿瘤微环境(TME)是改善抗肿瘤治疗的一种有前途的策略。该研究构建了一个负载乳酸氧化酶(LOX)和糖酵解抑制剂(3PO),包被红细胞膜(mRBC)的中空MnO2(HMnO2)催化纳米系统(PMLR),用于细胞内/外乳酸消耗以及代谢和免疫的协同抗肿瘤疗法。得益于mRBC的长循环特性,纳米系统可以通过增强的通透性和保留效应(EPR)逐渐在肿瘤部位累积。细胞外纳米系统通过LOX催化乳酸的氧化反应,从而消耗TME中的乳酸。同时,细胞内的纳米系统释放糖酵解抑制剂以切断乳酸源,并通过阻断三磷酸腺苷(ATP)的供应来实现抗肿瘤代谢疗法。此外,PMLR纳米系统可以催化内源H2O2的分解产生O2,可以同时用于增敏细胞外和细胞内的过程。
结果表明,PMLR纳米系统可以不断去除乳酸,然后产生具有免疫功能的TME。此外,这种TME调节策略可有效提高抗PDL1治疗的肿瘤效果,而且无需使用任何免疫激动剂来避免自身免疫。

1、材料的合成以及体内作用过程
如图所示,使用中空MnO2(HMnO2)纳米颗粒作为载体,负载3PO(糖酵解抑制剂)和乳酸氧化酶(LOX)。将得到的纳米结构(PML)包被在红细胞膜(mRBC)上,形成级联催化纳米体系(PMLR)。LOX用于催化乳酸与O2的氧化反应,副产物可以被HMnO2进一步催化生成O2接着用于乳酸氧化。PMLR纳米系统被肿瘤细胞摄入后,在酸性溶酶体中被内源性H2O2降解,释放3PO抑制糖酵解。这一过程伴随着O2的生成,可以敏化3PO对糖酵解的抑制作用。此外,MRBC的伪装旨在通过“不吃我”的信号来小化巨噬细胞(重要免疫细胞)对PMLR纳米系统的内吞作用,从而减轻PMLR纳米系统对免疫系统的毒性。因此,PMLR纳米系统有望在不使用任何激动剂的情况下有效地逆转免疫抑制性TME并改善ICB治疗。

2、PMLR纳米颗粒的表征
通过扫描电子显微镜(SEM)和透射电子显微镜(TEM)图像显示,HMnO2纳米粒子尺寸约为65nm。RBC涂层和3PO/LOX的负载几乎不影响HMnO2纳米颗粒的形态结构。通过高角度环形暗场扫描透射电子显微镜(HAADFSTEM)显示了主要元素的分布。发现样品中的Mn和O元素分布在外围。X射线光电子能谱分析出纳米颗粒中锰的+4价态。对HMnO2纳米颗粒的表面积和平均孔径分析得到HMnO2纳米颗粒适合装载小分子药物。之后,作者用紫外可见光谱识别在PMLR纳米颗粒的制备过程中产生的不同中间产物,结果表明纳米粒子在每一步都得到了成功的修饰。为进一步验证mRBC的成功包封,作者用凝胶电泳(SDS-PAGE)的方法分析出mRBC的蛋白质被广泛地保留在PMLR纳米粒子上。此外,PMLR纳米粒在血清溶液和PBS中的水动力大小(图1k)流体力学尺寸和多分散指数(PDI)的微小变化表明PMLR纳米系统具有良好的稳定性。

3、PMLR纳米颗粒对H2O2分解和乳酸氧化的催化性能的研究
H2O2溶液与PMLR纳米体系的混合生成大量的O2,产率随着H2O2浓度的增加而增加。作者在不同PH值下评估了PMLR纳米系统在H2O2存在下的O2生成能力,表明酸性TME对HMnO2纳米载体的催化性能影响不大。为了评估乳酸的消耗能力,将装有1mL PMLR纳米颗粒溶液的透析袋浸入乳酸钠(NaL)溶液中,暴露于空气中37°C摇动。按设定的时间间隔抽取透析液样本进行乳酸检测。与PMLR纳米粒子接触的透析液中乳酸的浓度逐渐降低,这意味着PMLR纳米系统保持了LOX的催化活性。作者的研究结果显示出PMLR纳米体系可以催化H2O2的分解生成O2,得到的O2可用于乳酸氧化,进一步验证了添加H2O2时PMLR在低氧状态下的乳酸消耗能力。在缺氧条件下,PMLR纳米粒的乳酸消耗受到很大阻碍,而加入H2O2反应继续进行。这些结果证明了PMLR纳米体系的级联催化性能。
Mn2+广泛应用于肿瘤诊断的磁共振成像(MRI)造影剂之一,在不同条件下检测了PMLR纳米颗粒中Mn2+释放,当H2O2和H+同时存在时,Mn2+。接下来,研究了不同处理后PMLR纳米粒子的体外MRI性能。与Mn2+的释放。所有这些结果都表明,PMLR纳米系统可能具有肿瘤敏感性的MRI效应,因为肿瘤组织过表达H2O2,肿瘤细胞的溶酶体呈酸性(pH 4.0-5.0)。

4、PMLR纳米颗粒在细胞水平上的乳酸和ATP消耗效应
3PO不仅可以切断乳酸的来源,而且可以通过三磷酸腺苷(ATP)阻断来抑制细胞增殖。巨噬细胞(M1型)作为TME的一种成分,与抗肿瘤免疫至关重要,并且还依赖糖酵解来增殖。为了减轻3PO对巨噬细胞的糖酵解抑制作用,将mRBC包裹在载体上以限制巨噬细胞的吞噬作用。PMLR纳米颗粒上的CD47蛋白与其在巨噬细胞上表达的受体SIRPα之间存在相互作用,从而将“不吃我”信号传递给巨噬细胞,从而限制了吞噬细胞的吞噬作用。通过生物透射电镜跟踪PMLR纳米颗粒的吸收情况,结果表明PMLR纳米颗粒可以在溶酶体中降解释放药物。然后,作者研究了不同含氧环境下ATP的阻断效应,证明了PMLR在低氧状态下的自增敏功能。尽管在乳酸氧化过程中消耗了O2,但PMLR纳米系统可能会进一步催化副产物H2O2生成O2来减轻缺氧现象和3PO敏化。在细胞水平上也评估了PMLR纳米系统的乳酸消耗效果,所有结果表明,PMLR由于细胞内/细胞外靶向策略和自敏化功能而显示出有效的乳酸吸收能力。
作者又进一步验证了PMLR纳米系统的缺氧抑制能力,结果表明,PMLR纳米体系能在一定程度上缓解缺氧,但随着H2O2的消除,这种效应被消除。总之,级联催化功能赋予PMLR纳米颗粒高效抑制肿瘤细胞和消耗乳酸的能力。

5、PMLR纳米颗粒在体内的可行性的研究
血液参数的检测结果表明PMLR纳米颗粒具有良好的生物安全性。药物动力学实验结果表明,PMLR具有良好的血液保留能力,这将有助于PMLR纳米颗粒的肿瘤蓄积。对PMLR纳米粒子的体内MRI效应的研究结果进一步证实了PMLR纳米系统对肿瘤的优异靶向和聚集作用。作者进一步在体内评估了PMLR纳米系统的乳酸消耗效果,结果表明PMLR纳米系统在体内仍保持良好的效果。且PMLR纳米系统消耗乳酸主要是由于细胞内/细胞外策略和自敏功能。

6、PMLR纳米颗粒对免疫抑制性TME的研究
据报道,乳酸可通过多种机制引起免疫抑制性TME,例如通过维持HIF1α蛋白促进M2巨噬细胞极化,通过下调活化T细胞核因子(NFAT)来使T细胞和NK细胞失活。以及通过抑制NF-kB途径减少促炎细胞因子的分泌。因此,作者在转录组水平上对不同治疗后的肿瘤组织进行免状况分析,结果显示PMLR组中免疫相关基因明显上调,这意味着PMLR纳米系统的乳酸耗竭能有效激活肿瘤的免疫应答。同时作者还发现PMLR催化纳米系统激活的免疫反应主要取决于“ toll样受体信号传导途径”,“细胞因子-细胞因子受体相互作用”和“ NF-kB信号传导途径,发现PMLR主要通过“ toll样受体信号传导途径”和“ NF-κB信号传导途径”激活巨噬细胞、先天免疫。说明PMLR纳米体系对肿瘤免疫微环境具有良好的调控能力,有助于提高现有免疫治疗的疗效。

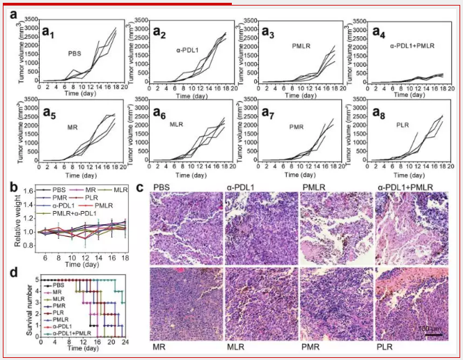
7、PMLR纳米颗粒与PDL1疗法相结合对抗肿瘤作用的分析
许多研究者利用先天性免疫激动剂来提高基于ICB的免疫疗法的敏感性。考虑到其良好的先天免疫诱导能力,作者将PMLR纳米系统与程序性细胞死亡蛋白配体1(PDL1)阻断疗法(αPDL1)结合使用,实验结果显示PMLR纳米系统调节肿瘤免疫微环境可以明显提高ICB治疗的疗效。为了进一步评估治疗效果,收集不同组的肿瘤组织进行HE染色,结果显示,在PMLR加αPDL1组的肿瘤组织中发现了大的损伤区域,这表明联合治疗具有良好的抗肿瘤作用。且器官中的损伤可忽略不计,证明了其治疗方法的生物安全性。同时,PMLR加αPDL1组的实验小鼠的生存期明显高于其他组,显示出MLR和α-PDL1联合治疗具有良好的协同抑瘤作用。

8、PMLR纳米颗粒与PDL1疗法相结合对免疫功能影响的分析
巨噬细胞和T细胞分别作为先天免疫和细胞免疫的典型细胞。作者分别用不同的方法检测先天免疫和细胞免疫的功能。流式结果显示PMLR组中活化T细胞的比例增加,表明PMLR纳米系统具有良好的细胞免疫激活能力。对于肿瘤浸润巨噬细胞分析表明PMLR和PMLR加α PDL1组的M2巨噬细胞比例明显降低。该结果归因于PMLR纳米系统的有效的乳酸消耗能力,因为乳酸可以诱导M2巨噬细胞的分化。M2巨噬细胞与肿瘤的生长,转移和免疫抑制有关,PMLR和PMLR加上αPDL1组的M1/M2比率升高也表明PMLR可以改善免疫抑制性TME。最后,作者检测到了两种典型的免疫激活细胞因子IFN-γ和IL-6(ELISA检测试剂盒购自索莱宝,产品货号分别为SEKM-0031 and SEKM-0007)。PMLR加α-PDL1组肿瘤内两种细胞因子的高水平也显示了联合治疗的良好协同免疫效果。


本研究团队成功构建了一个具有胞内/胞外乳酸耗尽功能的级联催化纳米系统,并将其与抗PDL1疗法相结合用于协同抗肿瘤治疗的代谢疗法和免疫疗法。所制备的PMLR纳米系统可通过ATP阻断有效抑制肿瘤生长。同时,纳米体系在TME中表现出高效的乳酸耗尽效应,从而激活了天然免疫和原位细胞免疫,上述过程既可通过PMLR纳米体系本身缺氧缓解作用敏化,又进一步放大PMLR纳米体系的功能。综上所述,PMLR纳米系统可以不断去除TME中的乳酸,形成免疫活化的TME。重要的是,这种有效的TME调控策略可激活肿瘤局部免疫,大大改善了免疫检查点阻断疗法的治疗效果,并可克服免疫激动剂引起的系统毒性的问题。


ELISA analysis for evaluating the IFN-γ and IL-6 content in the tumor site. Numbers 1–8, respectively represent the PBS, MR, MLR, PMR, MLR, α-PDL1, PMLR, PMLR plus α-PDL1 groups. In (d–f,h–j), statistical significance was calculated through the one-way ANOVA with Tukey post-hoc analysis, *p < 0.05, **p < 0.01, ***p < 0.001.
产品评星:☆☆☆☆☆
索莱宝ELISA研发平台



文章题目:
Enzyme-Driven Membrane-Targeted Chimeric Peptide for Enhanced Tumor Photodynamic Immunotherapy
PMID:31566945
IF:13.903
杂志名称:
ACS Nano
引用产品:
SEKM-0007:Mouse IL-6 ELISA Kit
合作单位:
武汉大学
文章题目:
Microneedle-Assisted Transdermal Delivery of Etanercept for Rheumatoid Arthritis Treatment
PMID:31096705
IF:4.773
杂志名称:
Pharmaceutics
引用产品:
SEKM-0034:Mouse TNF-α ELISA Kit
合作单位:
郑州大学
文章题目:
Antidiabetic effects of water-soluble Korean pine nut protein on type 2 diabetic mice
PMID:31228801
IF:3.7
杂志名称:
biomedicine & pharmacotherapy
引用产品:
SEKM-0141:Mouse Insulin ELISA Kit
合作单位:
哈尔滨工业大学
文章题目:
Hydrogen gas reduces HMGB1 release in lung tissues of septic mice in an Nrf2/HO-1-dependent pathway
PMID:30660872
IF:3.361
杂志名称:
International Immunopharmacology
引用产品:
SEKM-0034:Mouse TNF-α ELISA Kit
SEKM-0007:Mouse IL-6 ELISA Kit
SEKM-0010:Mouse IL-10 ELISA Kit
合作单位:
天津医科大学
文章题目:
Eriodictyol Attenuates Myocardial Ischemia-Reperfusion Injury through the Activation of JAK2
PMID:29441020
IF:3.2
杂志名称:
Frontiers in Physiology
引用产品:
SEKR-0017:Rat CRP ELISA Kit
合作单位:
滨州医学院
文章题目:
Immunomodulatory effects of collagen hydrolysates from yak (Bos grunniens) bone on cyclophosphamide-induced immunosuppression in BALB/c mice
IF:3.19
杂志名称:
Journal of Functional Foods
引用产品:
SEKM-0034:Mouse TNF-α ELISA Kit
SEKM-0007:Mouse IL-6 ELISA Kit
SEKM-0002:Mouse IL-1β ELISA Kit
合作单位:
中国农业大学
文章题目:
iTRAQ-based proteomic analysis explore the influence of hypoxia on the proteome of dental pulp stem cells under 3D culture
PMID:29327447
IF:3.106
杂志名称:
Proteomics
引用产品:
SEKH-0013: Human IL-6 ELISA Kit
合作单位:
重庆医科大学
文章题目:
Resveratrol exhibits an effect on attenuating retina inflammatory condition and damage of diabetic retinopathy via PON1
PMID:30503749
IF:2.998
杂志名称:
Experimental Eye Research
引用产品:
SEKR-0002:Rat IL-1β ELISA Kit
SEKR-0005:Rat IL-6 ELISA Kit
SEKR-0009:Rat TNF-α ELISA Kit
SEKR-0008:Rat IFN-γ ELISA Kit
SEKR-0024:Rat MCP-1 ELISA Kit
合作单位:
西安培华学院
文章题目:
Evaluation and comparison of immunogenicity and cross-protective efficacy of two inactivated cell culture-derived GIIa- and GIIb-genotype porcine epidemic diarrhea virus vaccines in suckling piglets
PMID:30827401
IF:2.791
杂志名称:
Veterinary Microbiology
引用产品:
SEKP-0010:Porcine IFN-γ ELISA Kit
合作单位:
兰州兽医研究所