14 年
手机商铺
公司新闻/正文
900 人阅读发布时间:2022-04-08 09:59
1962年8月,植物学家Arthur Barclay发现了一棵7米多高的太平洋紫杉,随后太平洋紫杉辗转到了北卡三角研究院,在这里,它与两个著名的化学家Monroe Wall和Mansukh Wani相遇了。1966年9月,Monroe Wall和Mansukh Wani经过反复地尝试后,终于提纯得到了一种编号为K172的物质,具有很好的抗癌活性,Monroe Wall把这种物质命名为紫杉醇。
Solarbio的紫杉醇(货号:IP0020)作为一种小分子化合物,其产品在体内/体外的安全性和有效性已经被大量文献证实,不仅可用于体外研究(细胞实验、激酶实验等),还可用于体内研究(动物实验、抗肿瘤研究实验)。同时,我们提供详尽的化学信息和生物学信息,并包含MSDS等质检报告,严把产品质量。此外,规格和包装形式多样,可满足不同的实验需求。
产品简介
质量验证
应用案例
1

Liu Y, Zhang J, et al. The Effects of Rapamycin on the Proliferation, Migration, and Apoptosis of Human Tracheal Fibroblasts (HTrF) and Human Tracheal Epithelial Cells (HTEpiC). J Clin Med. 2022 Jan 25;11(3):608.
2

Chen M, Su J, et al. Chemokine CCL20 promotes the paclitaxel resistance of CD44+CD117+cells via the Notch1 signaling pathway in ovarian cancer. Mol Med Rep. 2021 Sep;24(3):635.
3

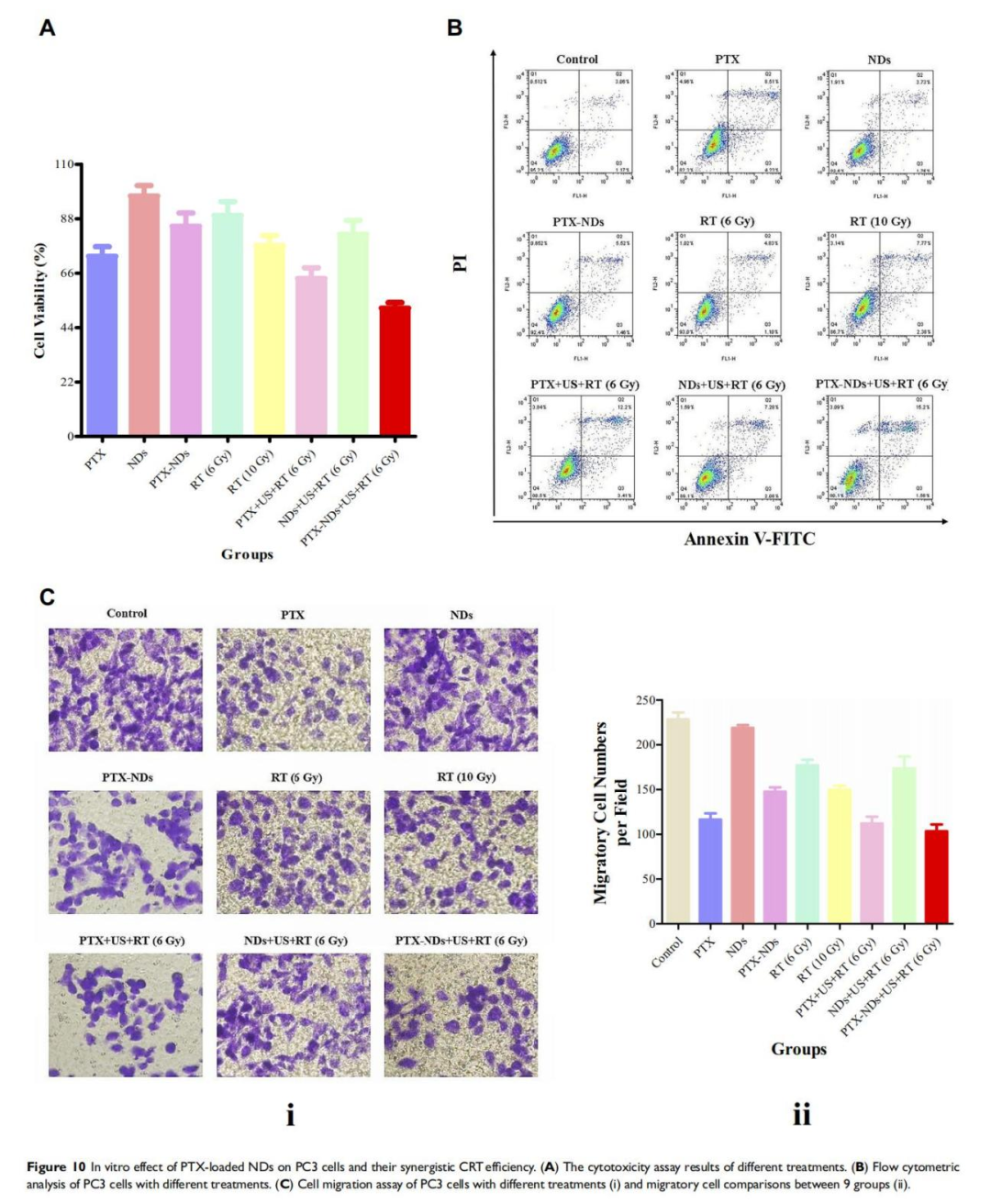
Shang M, Sun X, et al. pH- and Ultrasound-Responsive Paclitaxel-Loaded Carboxymethyl Chitosan Nanodroplets for Combined Imaging and Synergistic Chemoradiotherapy. Int J Nanomedicine. 2020 Jan 24;15:537-552.
4

Guo C, H Wang, et al. Circ_0011292 Enhances Paclitaxel Resistance in Non-Small Cell Lung Cancer by Regulating miR-379-5p/TRIM65 Axis[J]. Cancer Biotherapy and Radiopharmaceuticals, 2020.
关于我们
Solarbio作为一家全国lingxian的小分子化合物供应商,不仅拥有数千种可以满足体内外实验纯度要求的小分子抑制剂&激活剂&拮抗剂系列;同时,还包含高活性的多肽&蛋白&抗原抗体系列,高效价的抗生素系列,高纯度的染料&探针和高品质的辅料系列(助溶剂&增溶剂、氨基酸&维生素&糖类、反应底物&理化检测),旨在搭建科研试剂一站式平台,以满足不同科研党的实验需求。
相关产品
| 货号 |
名称 |
描述 |
| 肿瘤小分子 化合物Kit-1 |
本套装精选了10种经典的、具有广泛的、良好的抗肿瘤活性化合物,用于肿瘤的相关研究。 |
|
| 肿瘤小分子 化合物Kit-2 |
本套装精选了数种抗肿瘤化合物和具有促肿瘤活性的化合物,可用于黑色素瘤、骨髓瘤、淋巴瘤、非小细胞肺癌和乳腺癌等相关研究。 |
|
| 肿瘤坏死因子 TNF小分子 化合物Kit-1 |
本套装精选了数种靶向肿瘤坏死因子TNF的化合物,可用于抗肿瘤的相关研究。 |
|
| 多西他赛 |
是一种紫杉醇的半合成类似物,具有抗肿瘤活性,可以抑制微管解聚。 |
|
| 三尖杉宁碱 |
是一种紫杉醇衍生物,具有抗肿瘤活性。 |
|
| 三水多烯紫杉醇 |
是紫杉醇类似物,能抑制微管解聚。 |
|
| Cytarabine 阿糖胞苷 |
可用通过抑制细胞DNA的合成,干扰细胞的增殖。 |
|
| Gemcitabine 吉西他滨 |
是一种DNA合成抑制剂。是一种嘧啶核苷类似物。可以抑制DNA合成和修复,导致细胞自噬和凋亡。 |
|
| Triciribine 曲西立滨 |
是一种DNA合成抑制剂,也抑制Akt和HIV-1/2。 |
|
| Lomustine 洛莫司汀 |
是一种DNA烷化剂,具有抗肿瘤活性。通过损坏DNA和阻止细胞分裂来抑制癌细胞。 |