14 年
手机商铺
公司新闻/正文
1171 人阅读发布时间:2023-01-06 10:11

文献背景
约50%-60%的临床癌症患者接受单独放疗或与手术、化疗、靶向治疗和免疫治疗等其他治疗方式联合治疗。越来越多的数据表明,辐射治疗不仅可以造成不可修复的DNA损伤,直接杀死癌细胞,还可以产生大量的自由基(如活性氧,ROS),诱导癌细胞的免疫原性细胞死亡(ICD),引发强烈的抗肿瘤免疫反应。
目前,已经开发了多种放射增敏剂或辅助剂,通过加速DNA损伤、产生自由基、重塑肿瘤基质或抗肿瘤免疫,增强放疗的治疗反应。然而,由于实体肿瘤细胞外基质网络复杂,且具有时空异质性,使得这些药物在药物溶液中给药,甚至装入纳米载具时,都很难被递送到各种有害细胞中。此外,常用的纳米载具通常被困在肿瘤血管周围,无法穿过致密的肿瘤间质扩散到远处的缺氧区,导致改善肿瘤氧合和增强对放射治疗反应的效果不佳。除了同源靶向作用外,癌细胞还可以通过细胞外微泡或外泌体灵活地与肿瘤相关成纤维细胞(CAFs是肿瘤间质的主要细胞成分,在所有阶段的癌症发展中发挥核心作用)进行通信,促进肿瘤进展,从而为肿瘤放疗提供了一个令人鼓舞的传递平台。
纳米体系的供氧能力在很大程度上取决于两亲性聚氟碳化合物材料中的氟源、与其他辅助成分的有效结合以及纳米体系的结构。在之前的报道中,发现基于F11或F15的氟源对改善肿瘤氧合是有效的。此外,用红细胞膜掩盖全氟碳化合物纳米系统可以提高肿瘤组织中的氧含量。在此基础上,合成了F15氟源的聚氟碳,开发了一种微囊泡激发的M-FDH纳米系统,该系统可以结合全氟碳化合物的氧传递能力和癌细胞膜的生物激发特性,从而改善肿瘤的氧合,并在放射治疗时产生活性氧(ROS),用于联合癌症治疗。
基于这一观点,设计了一种癌细胞仿微泡型氧气递送聚氟碳纳米系统,该系统加载了射频敏化剂DiIC18(5) (DiD)和抗纤维化剂氟化酮(HF) (M-FDH),以改善肿瘤内传递和缓解肿瘤hyp(5)缺氧,从而协同辐射增强抗癌效果。改造肿瘤基质,增强抗肿瘤免疫,进行联合治疗(方案1)。
方案1
基本信息
题目:
Microvesicle-inspired oxygen-delivering nanosystem potentiates radiotherapy-mediated modulation of tumor stroma and antitumor immunity
期刊:
Biomaterials
影响因子:15.304
PMID:
第一作者:
龚翔
通讯作者:
张志文
作者单位:
中国科学院上海药物研究所 复旦大学药学院
索莱宝合作产品:
| 产品货号 |
产品名称 |
| Mouse HMGB1 ELISA Kit |
摘要
肿瘤中强烈的缺氧、复杂的间质和抑制性免疫微环境对放疗的疗效构成了极大的挑战。为此,设计了一种负载DiIC18(5)和氟化酮(M-FDH)的微泡赋氧聚氟化碳纳米体系,该体系具有显著的改善肿瘤氧合和瘤内分布、协同辐射破坏肿瘤基质、提高抗肿瘤免疫的能力,可用于联合癌症治疗。M-FDH可使肿瘤氧化增强10.98倍,并在辐射时产生活性氧(ROS)。M-FDH + X射线治疗导致显著的DNA损伤,超过90%的肿瘤相关成纤维细胞(CAFs)和细胞外基质的主要成分消除,显著增强肿瘤杀伤CD3+CD8+ T细胞,发现消除4T1肿瘤中的抑制性免疫细胞。M-FDH + X射线抑制肿瘤生长的疗效在两种小鼠肿瘤模型中得到证实。因此,本研究提供了一种令人鼓舞的微囊启发策略,靶向肿瘤中的癌细胞和CAFs,协同放射治疗有效治疗癌症。
研究内容及结果
1. M-FDH的表征
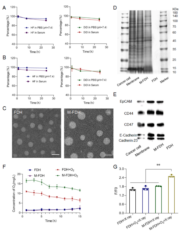
在本设计中,FPP作为肿瘤氧合的载氧材料,DiD作为放射增敏剂,在放疗时产生ROS, HF由于其基质消耗和免疫调节作用而被选择。这些疏水治疗药物可以装载在纳米结构的内部疏水核心,在FDH中,DiD和HF的EE值分别为99.02±1.95%和92.80±1.00%,在M-FDH中,DiD和HF的EE值分别为97.61±2.74%和90.06±1.20%。这些数据揭示了疏水DiD和HF在FDH和M-FDH体系中的高效封装。当它们在PBS (pH值7.4)和全都FBS中孵育24小时时,这两种纳米配方中只释放少量DiD和HF(图1A-B)。在PBS (pH7.4)或FBS中孵育24 h后,90%以上的DiD和HF仍保留在FDH中,85%以上的DiD和HF仍保留在M-FDH中,表明它们在模拟生理液中具有良好的稳定性和体内传递的可行性。
随后,检测了M-FDH的溶氧能力以及它们在X射线辐射下产生ROS的能力。测量结果表明,预氧化M-FDH和FDH中的氧浓度明显高于未处理的溶液(图1F)。测量结果有效地证实了预氧化M-FDH产生ROS的能力(图1G)。考虑到辐射处理时ROS的显著产生,我们测量了它们对FDH或M-FDH释放HF的影响,在6 Gy的辐射下,FDH和M-FDH分别释放了69.13%和84.81%的HF,表明这两种纳米系统在辐射处理后药物释放显著。因此,M-FDH系统表现出了显著的供氧能力、高效的ROS生成活性和显著的药物释放,具有改善放疗反应的巨大潜力。
图1 M-FDH的表征
2. 癌细胞体外细胞摄取及诱导ICD的疗效
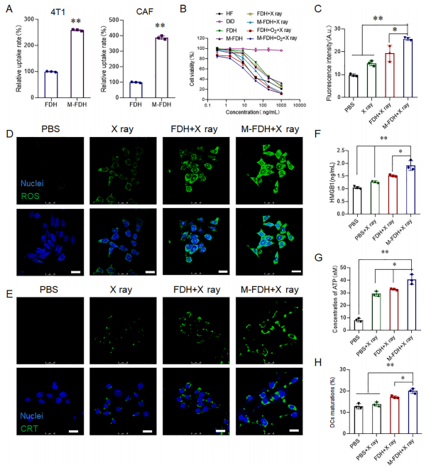
通过流式细胞仪检测从4T1乳腺癌肿瘤中分离出的4T1癌细胞和原发性CAFs中M-FDH的细胞摄取与FDH的比较。与FDH相比,M-FDH优先被4T1癌细胞和CAFs吸收(图2A),这主要是由于M-FDH系统具有模拟癌细胞微泡的特性。细胞毒性分析表明,游离HF、FDH和M-FDH治疗及其联合放疗对4T1癌细胞的活性具有显著的浓度依赖性抑制作用,但游离DiD对4T1癌细胞的细胞毒性可忽略不计(图2B)。克隆分析表明,游离DiD处理对菌落形成影响不大,HF、FDH和M-FDH处理对菌落形成有一定的抑制作用。而辐射组菌落形成明显减少。M-FDH + X射线治疗显著的细胞毒性可能是由于辐射治疗的协同作用,辐射介导的ROS和HF的产生。辐射后,M-FDH在辐射作用下具有有效的ROS生成活性,有利于诱导癌细胞的ICD(图2C-D)。通过测量CRT暴露、HMGB1释放和ATP分泌等DAMPs信号的表达来检测4T1癌细胞中ICD的发生率。结果表明,M-FDH + X射线治疗可诱导肿瘤细胞产生相当大的ICD,具有诱导抗肿瘤免疫应答的潜力(图2E-H)。
图2 M-FDH的体外疗效
3. M-FDH的肿瘤聚集和瘤内分布
4T1乳腺癌模型体内成像检测M-FDH和FDH的肿瘤积累。如图3A所示,证实了M-FDH优先在肿瘤部位积累。肿瘤血管有效的瘤内渗透和外渗可促进肿瘤内各种细胞成分的接触。M-FDH较FDH具有更强的穿透肿瘤的能力(图3C-F),主要是由于M-FDH具有微囊激发的纳米结构。如图1所示,M-FDH可以保留癌细胞细胞膜的仿生特性,以生物激发的方式促进其瘤内运输,并促进其在肿瘤组织中被各种细胞组分进一步内化。
随后,测量了4T1肿瘤中M-FDH对癌细胞和CAFs的可达性(图4)。为了评估其对癌细胞的可达性,使用4T1-gfp乳腺癌细胞建立了肿瘤模型。由图4A-B可知,M-FDH比对应的FDH具有更好的癌细胞可及性。同时,在4T1肿瘤中,M-FDH与CAFs的共定位证明了M-FDH对CAFs的有效性,被标记为α-SMA+/CD31-细胞(图4C)。在肿瘤组织中,癌细胞通常嵌在多功能基质细胞(如CAFs、TAMs和ECs)中,这些基质细胞分布丰富且不均一。M-FDH不仅能接触到癌细胞,还能大量被其他基质细胞内化,为杀死癌细胞、改造肿瘤基质和调节抗肿瘤免疫提供了次基质条件。
图3 4T1肿瘤中M-FDH的聚集和瘤内分布
图4 在4T1肿瘤中FDH和M-FDH
对癌细胞组分和CAFs的可及性
4. 对肿瘤氧化、ROS产生和DNA损伤的影响
考虑到M-FDH在肿瘤内的有效分布及其氧传递潜能,我们通过光声成像测量氧合血红蛋白信号,评估了它们在4T1肿瘤模型中改善肿瘤氧合的能力。图5A-C证实了M-FDH对缓解肿瘤缺氧的作用。通过与FDH和M-FDH配方的比较,M-FDH在改善肿瘤氧合方面的增强效果可能是由于M-FDH中多氟碳纳米系统和癌细胞微泡的协同作用,表现出突出的氧传递和瘤内分布能力。鉴于肿瘤氧化作用的显著增强,测量了M-FDH暴露于6 Gy X射线辐射时产生ROS的活性。结果表明,M-FDH处理在X射线照射下产生ROS和造成DNA损伤方面效果明显(图5D-E)。
图5 M-FDH对缓解4T1肿瘤X射线照射下
肿瘤缺氧、ROS产生及DNA损伤的影响
5. M-FDH + X射线照射对肿瘤间质重构的影响
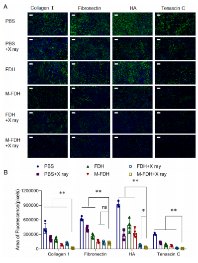
肿瘤间质由CAFs等多种细胞成分和ECM的多种蛋白组分组成。考虑到M-FDH在肿瘤中对CAFs具有相当大的可及性,评估了CAFs的频率和ECM几种典型成分的表达,以评估M-FDH + X射线辐射对肿瘤基质重构的影响。经典的CAFs被鉴定为α-SMA-、FAP-和FSP+亚型。在PBS、FDH、M-FDH处理和M-FDH + X线处理的肿瘤中,CAFs的典型标记如α-SMA、FAP和FSP的荧光信号广泛检测到,但在每个处理的辐射肿瘤中明显减少(图6A-B)。此外,组织学检查显示M-FDH + X线组肿瘤组织松散,明显核固缩和出血(图6C)。因此,这些数据验证了M-FDH介导的放疗在消除肿瘤中的CAFs方面的优越疗效。
进一步测量了M-FDH + X射线治疗对不同治疗肿瘤中I型胶原、纤维连接蛋白、HA和粘连蛋白C等典型ECM成分的影响(图7)。免疫荧光分析表明,PBS组检测到这些典型成分的荧光信号明显,但FDH、M-FDH和所有辐照处理均明显降低(图7A)。而且在M-FDH + X线处理组中,I型胶原、HA和胶原蛋白C的表达较PBS对照、未辐照M-FDH处理组、和FDH + X线处理组显著降低了(图7B)。结果表明,M-FDH介导的辐射能有效地清除ECM的主要成分。从图6和图7的数据可以推断,M-FDH + X处理导致CAF频率显著降低,I型胶原、纤维连接蛋白、HA和粘连蛋白C等ECM主要成分显著变性,导致肿瘤间质屏障大规模破坏。
图6 M-FDH介导的辐射对CAFs的影响
图7 M-FDH介导的辐射对ECM主要成分的影响
6. M-FDH + X射线辐射增强抗肿瘤免疫的作用
鉴于M-FDH + X射线治疗可有效产生ROS,通过检测肿瘤中CRT的表达和HMGB1的释放以及附近淋巴结DCs的成熟来检测ICD诱导活性。M-FDH + X射线处理组的CRT荧光信号较强,荧光强度远高于其他组(图8A)。结果表明,M-FDH + X线治疗可有效诱导肿瘤ICD的发生,显示出极大的诱导抗肿瘤免疫应答的潜力(图8B-C、图8h + X线治疗组)。
由于CD8+ T细胞是发挥癌症杀伤作用的主要效应细胞之一,测量了M-FDH + X射线治疗对4T1肿瘤中细胞毒性CD3+CD8+ T细胞浸润的影响。M-FDH + X射线处理对CD3+CD8+ T细胞频率的增强效果好(图8D)。M-FDH + X线组CD8+ T细胞占CD3+ T细胞的比例比PBS组、M-FDH组和FDH + X线组增强2.83、1.73和1.32倍(**p < 0.01)。在M-FDH + X射线处理组中,表达IFN-γ的CD3+CD8+ T细胞比例较PBS对照和未辐射M-FDH组明显提高4.41和1.88倍(图8E),表达颗粒酶B的CD3+CD8+ T细胞数量分别提高3.01和1.60倍(图8F)。结果表明,M-FDH + X射线治疗明显改善了CD3+CD8+ T细胞的浸润及其肿瘤杀伤亚型。
接下来,评估了每种治疗方法对消除肿瘤中抑制性免疫细胞的影响。TAMs是肿瘤中很丰富的抑制性免疫细胞之一,主要表现为M2表型,流式细胞术分析为F4/80+CD206+CD80−细胞。M-FDH + X线治疗组M2巨噬细胞比例与M-FDH + X射线处理M1巨噬细胞的数量比值为2.85,远高于其他处理(图8G)。然后,M-FDH + X射线处理后,肿瘤中MDSCs的频率明显下降至3.99±0.43%,与PBS对照相比减少了60.54%(图8H)。同时,M-FDH + X射线治疗后,肿瘤中Treg的数量显著减少至21.33±1.86%,仅为PBS组的46.58%,远低于其他治疗组(图8I)。此外,与PBS对照相比,M-FDH + X射线处理的肿瘤中TGF-β的表达明显降低了73.26%,且远低于其他组(图8J)。结果表明,M-FDH + X线能明显缓解肿瘤的免疫抑制,显示出极大的抗肿瘤治疗潜力。
图8 M-FDH介导的辐射增强抗肿瘤免疫的作用
7. M-FDH + X射线治疗的体内疗效
受到M-FDH + X射线治疗在破坏肿瘤间质和增强抗肿瘤免疫方面的普遍效果的启发,我们在4T1乳腺癌模型中评估了它们的治疗效果(图9A)。在肿瘤生长谱中,M-FDH + X线治疗后肿瘤生长明显减少,肿瘤体积远低于其他组(图9B)。此外,各处理的体重在治疗期间几乎没有变化。在结束时间点,M-FDH + X线治疗组肿瘤体积仅为PBS对照组的16.25%,对肿瘤生长的抑制作用为83.75%。此外,M-FDH + X线治疗肿瘤生长指数仅为1.94±0.38,远低于其他治疗(图9C)。同时,M-FDH + X射线治疗对肿瘤生长的有效抑制也通过评估各治疗肿瘤肿块的重量得到证实(图9D)。
由于肿瘤基质是限制放射治疗敏感性的关键因素,检测了每种治疗肿瘤中CAFs的频率。与其他处理相比,M-FDH + X射线处理导致α-SMA-、FAP-和FSP-表达的CAFs被全都消除(图9E)。与PBS对照相比,M-FDH + X射线处理后α-SMA-、FAP-和FSP-表达CAFs的比例分别减少84.49%、92.04%和93.20%(图9G)。由于辐射可在肿瘤中诱导强烈的DNA损伤,评估了M-FDH + X射线治疗对DNA损伤和DNA修复的影响,分别使用典型的标记γ-H2AX和PARP。在M-FDH + X射线处理组中,γ-H2AX表达明显,但在其他组中很少可见,M-FDH + X射线处理的肿瘤中γ-H2AX信号分别比PBS对照和FDH + X射线处理的肿瘤增强了37.00和2.67倍(图9F和H)。相比之下,未辐射组的肿瘤组织中很少检测到典型的DNA修复标志物PPAP,但在PBS + X射线处理的肿瘤中明显可见(图9F)。然而,在M-FDH + X射线处理的肿瘤中,PARP表达仅为辐射的PBS组的6.61%和FDH + X射线处理的肿瘤的22.63%,表明DNA修复的有效减少(图9F和H)。通过比较M-FDH + X与其他的治疗组,在M-FDH + X治疗组中PARP的下调可能是由于活性氧的增加和DNA损伤所致,这将有利于提高放射治疗的疗效。结果表明,M-FDH + X射线治疗在消耗CAFs、诱导DNA损伤和减弱DNA修复方面表现出显著的疗效,这可能是其具有明显的肿瘤抑制作用的重要原因。
随后,在PANC02诱导的胰腺癌模型中评估了M-FDH + X线与aPD-L1的肿瘤抑制作用(图10A)。当肿瘤大小达到约600mm3时,荷瘤小鼠被处死。两剂治疗后,M-FDH + X射线治疗及其联合aPD-L1治疗明显延缓肿瘤生长,而aPD-L1单药治疗对肿瘤生长几乎没有影响(图10B和C)。此外,两剂治疗后,各组肿瘤小鼠的体重几乎没有变化(图S24)。PBS死亡时,M-FDH + X线+ aPD-L1组的平均肿瘤体积分别为PBS、aPD-L1和M-FDH + X线组的15.91%、18.01%和52.75%。与其他治疗相比,联合治疗显著延长了生存时间(图10D)。aPD-L1单药治疗在PANC02肿瘤模型中疗效不佳可能是由于肿瘤的低免疫原性特征和免疫抑制的微环境。相比之下,M-FDH + X治疗的治疗方案能够显著诱导癌细胞的ICD,破坏肿瘤间质,改善杀伤肿瘤的CD3+CD8+ T细胞的浸润,减少免疫抑制的M2巨噬细胞和Treg细胞,显示出与aPD-L1协同有效治疗癌症的巨大潜力。这些数据验证了M-FDH + X线+ aPD-L1治疗在延缓肿瘤生长和延长生存期方面的有效性。
图9 M-FDH介导的放射抑制肿瘤生长的体内治疗效果
图10 M-FDH介导的照射及联合aPD-L1对PANC02胰腺肿瘤模型的体内治疗效果
结论
综上所述,作者合理地设计了一种负载DiIC18(5)和HF (M-FDH)的癌细胞微囊性氧传递聚氟纳米体系,能够有效穿透肿瘤组织,接近肿瘤中的侵袭性癌细胞和CAFs。在注射后6.0小时,M-FDH对肿瘤氧合的增强作用是相应的FDH的10.98倍。在X射线照射下,M-FDH + X射线处理导致活性氧的高效产生,随之而来的是强烈的DNA损伤和超过90%的CAFs和细胞外基质的主要成分消除。M-FDH + X线处理后,4T1肿瘤中CD3+CD8+ T细胞及IFN-γ和颗粒酶B表达亚型的频率明显提高2.83、4.41和3.01倍,M2巨噬细胞、MDSCs和Tregs的比例分别显著降低68.45%、60.54%和53.42%。M-FDH + X线治疗对两种小鼠肿瘤模型的肿瘤生长均有明显抑制作用。综上所述,仿微泡型氧气递送纳米系统为临床放疗提供了一种令人鼓舞的治疗策略,它可以有效增加肿瘤的氧合,规避癌症放疗的挑战,破坏肿瘤间质,引发抗肿瘤免疫反应,从而与aPD-L1协同进行癌症联合治疗。
索莱宝产品亮点
相关产品
| 产品货号 |
产品名称 |
| Mouse TNF-α ELISA KIT |
|
| Mouse IL-1β ELISA KIT |
|
| Mouse IL-6 ELISA KIT |
|
| Mouse CXCL1/KC(IL-8) ELISA KIT |
|
| Mouse sICAM-1 ELISA KIT |
|
| Mouse VCAM-1 ELISA KIT |
|
| Mouse RAGE ELISA KIT |
|
| Mouse MCP-1 ELISA KIT |