14 年
手机商铺
公司新闻/正文
1192 人阅读发布时间:2024-04-26 12:01
文献背景
中性粒细胞作为体内必需的先天免疫细胞,在癌症监测中发挥着关键作用。中性粒细胞弹性蛋白酶(ELANE)可以准确识别并快速消除突变的肿瘤细胞。ELANE及其同源的猪胰腺弹性蛋白酶(PPE)不仅具有与ELANE相似的蛋白质结构和初级底物特异性,而且具有切割C末端CD95结构域的能力。释放的CD95蛋白的死亡结构域与癌细胞中高表达的组蛋白H1相互作用,诱导肿瘤细胞凋亡。PPE和ELANE对抑制剂的敏感性不同,PPE对丝氨酸蛋白酶抑制的敏感性较低。此外,PPE不仅比ELANE更容易获得,而且对皮下肿瘤的治疗效果更显著,副作用更低。
由于PPE在体内的活性有限,将其转化为有效的抗肿瘤药物仍然面临着巨大的挑战。首先,PPE在细胞水平上切割CD95蛋白的效率很低,导致药理作用不足。其次,体内给药后,PPE活性容易被高浓度的丝氨酸蛋白酶抑制剂抑制,包括血浆α2-巨球蛋白和α1-抗胰蛋白酶,但其在体内肿瘤组织中的定位还不够精确。许多蛋白质的生物学功能可以通过一些特殊金属离子等辅助因子进行精确调控。这些辅助因子可以通过底物结合和酶催化来激活或抑制蛋白质的活性。例如,铁离子可以促进血红素蛋白对氧的转移和运输。作者提出了一种基于金属辅因子的策略,可用于保护和增强切割目标蛋白质时弹性蛋白酶的活性,并开发了一种裂解活性增强的弹性蛋白酶纳米复合物(CAEN),以Mn2+作为辅助因子,形成Ca2+的生物矿化外壳。以PPE为模型药物,少量Mn2+与其活性中心结合,提高了切割效率,保护PPE免受丝氨酸蛋白酶的抑制。生物矿化外壳保护了PPE的活性不被激活,增强了对肿瘤细胞的药物输送。通过非侵入性雾化吸入给药方式治疗肺癌,实现器官特异性给药。癌细胞内的酸性环境促进了纳米外壳的溶解,进一步释放了含有钙和锰的PPE蛋白。在细胞水平上,与游离PPE相比,含Mn2+的PPE对CD95蛋白具有更高的切割效率和更强的诱导凋亡作用。在体内,CAEN可以有效地递送到肿瘤细胞中,且该系统中的金属离子能够有效激活肺癌组织的局部免疫系统,产生协同抗肿瘤作用。
基本信息
题目:An elastase nanocomplex with metal cofactors for enhancement of target
protein cleavage activity and synergistic antitumor effect
期刊:Chemical Engineering Journal
影响因子:15.1
DOI:10.1016/j.cej.2024.149902
通讯作者:林志强 梁令 李天成
作者单位:
北京大学基础医学院
首都医科大学附属北京朝阳医院
摘要
ELANE通过裂解靶蛋白,在识别和破坏各种癌细胞方面发挥着至关重要的作用。然而,由于其蛋白质裂解效率不足、缺乏肿瘤组织靶向性以及对丝氨酸蛋白酶抑制的敏感性使ELANE的体内治疗效果受到限制。本研究采用基于金属辅因子的方法增强靶蛋白裂解和抗肿瘤作用,使用PPE为模型药物,在体外开发并优化了一种具有增强切割活性的CAEN。通过吸入给药,CAEN防止了PPE在生物环境中的降解,并有效地将其输送到肿瘤细胞。与游离的PPE相比,CAEN能以更高的特异性有效裂解CD95,从而诱导肺癌细胞显著凋亡。此外,释放的金属离子可以激活巨噬细胞中的I型干扰素,进一步增强肺癌组织内的局部免疫反应。
研究内容及结果
1.CAEN可以保护和稳定PPE蛋白的活性
通过生物矿化过程制备了切割活性增强型CAEN(图1)。图2A显示了孵育时间和金属离子含量对CAEN形成的影响。透射电子显微镜结果(图2B)显示纳米颗粒通常是均匀的、球形的,PPE和CAEN的平均尺寸分别为10.26±0.87 nm和148.79±6.00 nm(图2C)。如图2D,PPE和CAEN的电位结果分别为负电位和正电位。蛋白质表面富含羧基,PPE在中性溶液中表面带负电荷,电位的变化指示了生物矿化外壳的有效形成。能量色散X-射线光谱分析结果证实CAEN由Ca、Mn、P、C、O和N组成(图2E)。图2G中的红外光谱结果显示了纳米颗粒的组成。纳米颗粒含有Ca、Mn、P、N和O,Mn2+离子的价态主要为二价(图2F)。如图2H-K,纳米颗粒对PPE蛋白的活性具有保护作用。
图1
2.CAEN可以特异性切割CD95促进肿瘤细胞凋亡
在由H57、D102、S195和S214组成的PPE的活性中心周围,Mn2+而不是Ca2+与D60和D97相互作用(图3A,B)。此外,Mn2+与PPE蛋白能够相互结合。将Mn2+和PPE的蛋白质复合体结构与PPE和小分子抑制剂的蛋白质复合体结构进行比较(图3C),Mn2+改变了PPE蛋白的结构,与蛋白质印迹实验中白蛋白对非特异性条带的阻断作用相似。为了验证不同制备组对CD95的切割能力,纯化MBP-CD95蛋白并对其进行切割实验(图3E-G)。MBP-CD95(200-335)的理论分子量为58.3kD(图3D)。将不同的制剂组与MBP-CD95蛋白孵育30min(图3E)。CAEN组和PPE蛋白组均能有效地切割MBP-CD95,但PPE组切割MBP-CD95,而CAEN组仅选择性切割CD95蛋白。为了测试CAEN在肿瘤细胞内切割CD95的能力,进行了不同剂型(PBS、PPE、NP或CAEN)处理MDA-MB-231细胞和A549细胞的蛋白质印迹实验。CAEN治疗组较其他对照组有较深的条带,证实了CAEN有效切割CD95蛋白的能力(图S14)。CAEN治疗组肿瘤细胞发生凋亡的比例最为显著(图3F,G),表明CAEN具有诱导细胞凋亡的能力。与PBS和PPE组相比,CAEN组与肿瘤细胞孵育6h后细胞内活性氧(ROS)水平显著升高,CAEN组大鼠心肌细胞线粒体膜电位明显降低,细胞内线粒体功能受损(图3H)。在蛋白质水平上进一步测定了不同处理组B16-F10细胞的凋亡指数(图3I)。
图2
3.CAEN可提高输送效率和肺滞留时间
将B16-F10与CAEN-FITC共孵育4h后,绿色荧光弥散在肿瘤细胞的胞浆中,表明CAEN能有效和快速地被肿瘤细胞吸收(图4A)。为验证气雾剂的成功给药,使用考马斯亮蓝溶液(CBB)作为指示剂证明药物可以有效地进入小鼠的肺组织。小鼠肺组织中有大量CBB溶液,主要分布在气管和支气管(图4B)。使用肺雾化喷雾给小鼠注射该药物来研究CAEN的保留情况(图4C)。使用Cy7荧光染料标记的PPE进行肺喷雾给药,荧光成像结果显示CAEN-Cy7处理的肺组织中荧光分布更强、更深,表明矿化纳米颗粒作为载体具有良好的穿透和保留能力(图4D、E)。
图3
图S14
图4
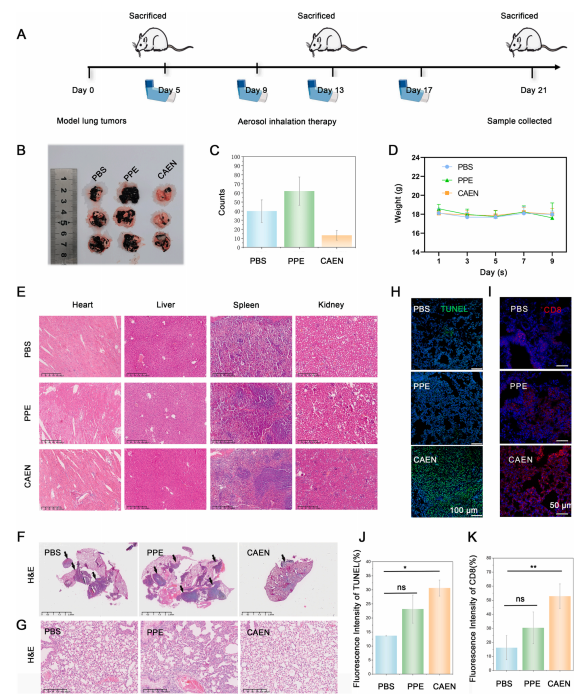
4. CAEN体内释放对肿瘤生长的抑制作用
为验证CAEN的抗肿瘤作用,将B16-F10细胞经尾静脉注入C57BL/6小鼠,形成局部抗肿瘤治疗的肺癌模型(图5A)。分别于第5、13、21天解剖小鼠,收集肺组织。随后,计数小鼠肺组织中的转移灶。如图5B、C所示,CAEN组在抗肿瘤治疗期间保持了良好的疗效,没有明显的转移。在治疗期间,小鼠的体重没有显著变化(图5D)。心、肝、脾、肺和肾等主要器官的染色结果表明,CAEN并未引起这些器官明显的病理变化(图5E)。肿瘤组织HE染色显示,CAEN组小鼠组织切片中癌细胞较少,而PBS组和PPE组肿瘤细胞数量较多(图5F)。对健康小鼠进行相同处理后,发现PPE治疗组对健康小鼠肺组织造成炎性损伤,CAEN治疗组和PBS治疗组无明显变化(图5G)。如图5H-K所示,TUNEL染色证实CAEN有效地诱导了细胞凋亡,且CAEN组CD8+T细胞比例在所有治疗组中最高。免疫组织化学染色结果显示,CAEN能显著减少肿瘤组织中Ki67+细胞的数量,有效抑制了肿瘤细胞的增殖(图S19)。
5. CAEN具有良好的生物安全性
CAEN对心、肝、肾功能无明显影响(图6A-C)。相比之下,PPE组各项指标均升高,且有一定毒性。血液学分析显示,包括PBS、PPE或CAEN在内的不同治疗组小鼠的红细胞(RBC)、白细胞(WBC)和血小板(PLT)水平保持在正常范围内(见图6D-F)。
图5
图S19
结论
PPE作为一种新型的抗肿瘤蛋白药物,具有很强的诱导肿瘤细胞凋亡的能力。本研究设计并制备了一种含有Ca2+、PPE及其辅因子(Mn2+)的切割活性增强型弹性酶纳米复合体(CAEN),来实现对CD95蛋白的特异性切割。CAEN不仅能有效保护和稳定PPE蛋白的活性,而且对不同类型的癌细胞具有有效的杀伤作用。此外,基于钙离子的生物矿化策略可以有效地提高细胞内摄取,对控制和预防PPE引起的肺组织蛋白酶相关的平衡失调起到积极的作用。CAEN中金属离子的释放影响了肿瘤细胞的内环境,导致肿瘤细胞内活性氧水平升高和线粒体损伤。结合Mn2+的免疫激活功能,具有良好生物安全性的CAEN在体内外均能有效抑制癌细胞的生长。总之,本研究为蛋白质药物在抗肿瘤治疗中的应用提供了一种有效的研究思路。
索莱宝产品亮点



索莱宝相关产品
|
产品货号 |
产品名称 |
|
K009725P |
Anti-Mki67 Polyclonal Antibody |
|
K002374P |
Anti-CD8A Polyclonal Antibody |
|
K200057M |
Anti-GAPDH Monoclonal Antibody |
|
产品货号 |
产品名称 |
|
K009647P |
Anti-CD8A Polyclonal Antibody |
|
K009969M |
Anti-CD8A(FITC) Monoclonal Antibody |
|
SEKH-0361 |
Human CD8A ELISA KIT |
|
K111643P |
Anti-MKI67 Polyclonal Antibody |
|
K010075P |
Anti-Ki67 Polyclonal Antibody |
|
K110496P |
Anti-GAPDH Polyclonal Antibody |
|
K900002P |
Anti-GAPDH Polyclonal Antibody for Plant |